这篇文章分两块:先把《美伊战争专题日报》原文(以图片形式)放上来,便于你先建立“原始语境”;然后再附上一份“指标白话讲解”,帮助读懂油价/黄金/VIX/HY利差这些词到底在说什么。
日报原文(图片 + PDF 附件)
- PDF 下载:
Iran_War_20260311.pdf
第 1 页

第 2 页

一句话结论(先把主线抓住)
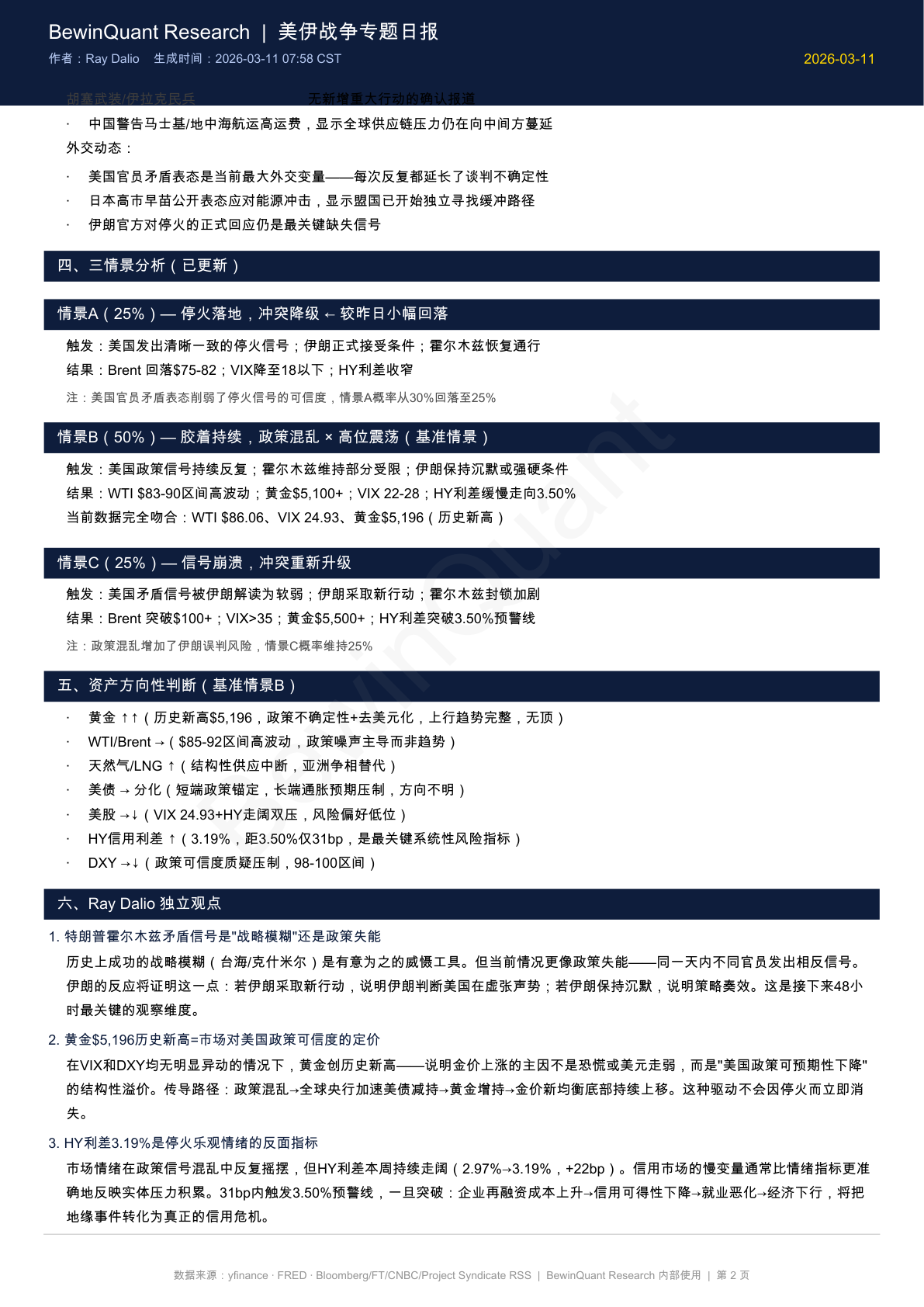
这份日报真正讲的不是“战事升不升级”,而是:特朗普政府围绕霍尔木兹的信号快速反复,市场开始给“政策不确定性”单独定价。
表现为:
- 油价剧烈震荡(WTI $86.06 / Brent $87.83)
- 黄金逆势创新高(COMEX $5,196.6)
- HY信用利差走阔到 3.19%,距离 3.50% 预警线仅 31bp ——这比情绪指标更像“系统压力在累积”的信号
- 基准情景仍是 情景B(胶着持续,高位震荡);情景A(停火落地)概率回落到 25%
这份日报的“数据快照”(2026-03-11)
原文给的关键数字如下(yfinance / FRED):
- Brent:$87.83
- WTI:$86.06
- 黄金(COMEX):$5,196.6(历史新高)
- VIX:24.93(在“紧张区”边缘)
- DXY:98.93;USD/CNY 6.8761;USD/JPY 158.12
- 10Y盈亏平衡通胀预期:2.33%(距 2.40% 仅 7bp)
- HY信用利差:3.19%(本周 +22bp;距 3.50% 仅 31bp)
- 联邦基金利率:3.64%
你看这些数字的顺序也很重要:先油、再金、再VIX、再HY利差。 因为它们从“情绪”到“系统风险”,由快到慢。
过去24小时要点(原文信息,用人话压缩)
原文列了 Bloomberg/FT 的几条新闻,合起来是一件事:
- 油价反弹,但不是风险解除
- 反弹主要来自“供应中断可能性还在”,不是供需结构已经安全。
- 黄金创新高,核心是“矛盾信号”带来的政策不确定性
- 黄金上涨不一定等于“所有人都恐慌”,更像是:大家在为“可预期性下降”买单。
- 霍尔木兹政策快速反复,是当前能源市场最大扰动因子
- 市场最怕的不是坏消息,而是信号反复:每次反复,都迫使价格重新定。
- 特朗普想压油价,但工具有限
- 在霍尔木兹不稳 + OPEC+减产背景下,“宣示”与“现实”落差会变成溢价。
- 亚洲进口国压力上来(以日本为例)
- 能源进口型经济体会更敏感,供应链运费/成本压力也会往外扩散。
战局研判:最该盯的不是嘴炮,是“航道是否真的恢复”
原文在霍尔木兹这块给了一个很实用的监控口径:
- 别只听政策口径,要看 VLCC(日均通行量)
- 正常:15–20 艘/天
- <5 艘/天:封锁基本确立
- 数据建议来源:MarineTraffic
这块的价值是:它把“叙事”落到“可验证的数据”。
三情景(A/B/C)怎么用:用它做“预期地图”
日报把局势拆成三个概率情景,并给了对应资产行为。 你读这类报告时,别只看概率,要看:每个情景对应的“价格阈值”。
情景A(25%):停火落地,冲突降级
- 触发:美国发出一致停火信号 + 伊朗正式回应 + 霍尔木兹通行恢复
- 结果:Brent $75–82;VIX <18;HY利差收窄
情景B(50%):胶着持续(基准)
- 触发:美国信号持续反复;霍尔木兹部分受限;伊朗沉默或强硬条件
- 结果:WTI $83–90 高波动;黄金 $5,100+;VIX 22–28;HY利差缓慢走向 3.50%
情景C(25%):信号崩溃,冲突升级
- 触发:矛盾信号被解读为软弱 → 伊朗新行动 → 封锁加剧
- 结果:Brent $100+;VIX >35;黄金 $5,500+;HY利差突破 3.50%
Ray Dalio 的三条“主观判断”(这部分最值得读)
原文最后的“观点”其实在讲因果链:
- 矛盾信号是战略模糊,还是政策失能?
- 未来48小时要看伊朗反应:
- 如果伊朗升级:市场会认为美国在虚张声势
- 如果伊朗沉默:市场会认为“模糊”奏效
- 黄金新高的核心不是恐慌,也不是美元大跌,而是“政策可信度被重估”
- 传导路径(原文逻辑):
- 政策混乱 → 全球央行加速减持美债 → 增持黄金 → 金价底部上移
- HY利差是“乐观停火叙事”的反面指标
- 原文强调:信用市场是慢变量,通常更接近实体压力。
- 如果逼近/突破 3.50%:
- 再融资成本上升 → 信用收缩 → 就业恶化 → 经济下行
- 地缘事件可能被“翻译”为信用危机
到这一步,你就能明白为什么这份日报反复提 HY: VIX 是“怕不怕”,HY利差是“会不会真爆”。
指标讲解(桌面版白话翻译)
下面这部分来自我桌面笔记《market_indicators_explained.md》的核心内容整理:目标只有一个——让你看完后能自己读懂类似日报。
先用一个框架:把市场当成一个病人
- 油价 = 体温(供应链/能源冲击)
- 黄金 = 往避难所跑没跑(避险)
- VIX = 心跳(情绪/波动)
- HY利差 = 器官有没有开始出问题(信用/系统风险)
- 通胀预期 = 炎症会不会扩散
- 利率 = 医生能不能下药(政策空间)
你读报告时,先问一句: 市场是在发烧?在紧张?还是已经开始器官出问题?
1) Brent / WTI:油价
- Brent = 全球油(更反映全球供给/运输担忧)
- WTI = 美国油
Brent 大涨通常意味着:市场更担心中东供给与海运风险。
2) COMEX Gold:黄金
一句话: 黄金涨 = 大家往避风港跑。
但在这份日报里,它强调的是更具体的一点: 黄金创新高,可能是在给“政策可预期性下降”定价。
3) VIX:恐慌指数
最好记的方式: VIX = 市场花多少钱买保险。
粗略阈值:
- 15以下:平静
- 20以上:紧张
- 25以上:明显担忧
- 35以上:风险升级
- 40以上:很慌
4) HY Credit Spread:高收益债信用利差(最关键)
拆开:
- HY = 高收益债(高风险债)
- Credit Spread = 信用利差
合起来就是: 市场到底有多怕“低质量公司还不上钱”。
记住一句就够: VIX 看怕不怕,HY利差看会不会真爆。
5) bp:基点
- 1bp = 0.01%
- 100bp = 1%
这份日报里说“距预警线仅 31bp”,意思是: 只差 0.31 个百分点就触发 3.50% 那条线。
6) 10Y Breakeven Inflation:10年通胀预期
别背定义,先记一句: 它表示市场觉得未来10年平均通胀大概是多少。
往上走,往往意味着:油价冲击可能传导到物价 → 降息更难。
7) DXY:美元指数
一句话: DXY = 美元身价。
它不能单独看,最好和黄金、利率一起看。
8) VLCC / MarineTraffic:别听消息,看船有没有真在走
- VLCC = 海上的大油车
- MarineTraffic = 看船有没有真在走
这比任何口径都硬:通行量回不回到正常区间,直接决定“封锁”是不是事实。
我会怎么用这份日报(给你一个可复用的读法)
- 先看 一句话结论:作者想让你抓住的主线是什么?
- 再看 “快指标”:油价、黄金、VIX。
- 然后盯 “慢指标”:HY利差、通胀预期。
- 最后用 A/B/C 情景 把未来 48–72 小时的“价格阈值”记下来。
如果你只能记一个: 盯 HY 利差离 3.50% 还有多少 bp。
来源
- 《BewinQuant Research | 美伊战争专题日报》(2026-03-11 07:58 CST,作者署名:Ray Dalio,文内引用 Bloomberg / FT;数据源:yfinance / FRED)
- 桌面笔记:
market_indicators_explained.md